西安一男子无偿献血2.2万毫升却被景区告知不免票,最新进展:已收到50元退款,景区管理方受行政处罚,并对优惠政策公示牌进行整改完善
日前,“西安男子无偿献血2.2万毫升,持优待卡到指定景区旅游被告知不免票”一事引发网友广泛关注,相关话题登上热搜。

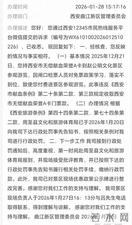
西安12345市民服务热线平台的处理结果回告
1月29日上午,当事人吕先生向极目新闻记者表示,事情有了最新进展,周至县人民法院已判决景区管理方退还门票款50元,周至县文化和旅游体育局已按照相关条例对景区管理方进行行政处罚。
据此前报道,2025年12月21日,吕先生带父母前往西安赵公明文化景区游玩时,出示西安市无偿献血荣誉A卡及身份证申请免票时,却被景区以“未接免票相关通知”为由拒绝,要求支付50元门票。
针对景区拒绝免门票的说法,吕先生认为,依据《西安市献血条例》,其持有的荣誉A卡可享受市属A级景区免票等优待。

《西安市献血条例》部分截图
据了解,2023年11月,国家卫生健康委、中央宣传部、全国总工会等六部门联合发布《关于进一步做好无偿献血者激励奖励工作的通知》。其中一项为积极推进“三免”政策。鼓励各地推进“三免”政策。加快推动“三免”政策落地实施,荣获无偿献血奉献奖、无偿捐献造血干细胞奖的献血者可按照当地政策享受免费乘坐公共交通工具、免费游览政府投资主办的公园和免交公立医院普通门诊诊察费。
依据《西安市献血条例》,西安出台无偿献血者“三免”待遇实施细则,于2025年9月1日起施行。其中在西安市献血累计达到2000毫升以上的献血者,在西安市获得国家无偿献血奉献奖、无偿捐献造血干细胞奖、无偿献血志愿服务终身荣誉奖的人员,持荣誉A卡可享受市属A级景区免票、优先就诊免普通门诊诊察费、免费乘坐公共交通及免费基本健康体检等优待。

吕先生获得的献血纪念章
随后,吕先生出示了西安市政府公示的“市属A级景区免费名单”,其中曲江楼观生态文化旅游景区在列,属于优待范围。但景区工作人员以“非同一景区”为由拒绝免票,吕先生无奈支付50元门票款。
记者注意到,吕先生提供的献血荣誉证书显示,他于2025年8月获得2022-2023年度全国无偿献血奉献奖金奖。他表示,自己已经累计参与无偿献血57次,无偿献血量累计达22600毫升。
吕先生认为,景区的行为严重损害了献血者的权益。为此,吕先生将涉事景区经营者告上法庭,要求退还50元门票款,并追究连带责任。西安市周至县人民法院传票显示,该案于2026年1月19日下午在周至县人民法院开庭审理。吕先生称,庭审中,景区负责人承认存在工作错误,同意退还门票款,但因财务流程要求,需待判决书出具后执行。

西安楼观生态文化旅游度假区发布的情况通报
1月21日晚,西安楼观生态文化旅游度假区官方微信公众号发布情况通报。通报称,赵公明文化景区未能为持无偿献血荣誉A卡的吕先生提供免票优待,事件发生后,度假区迅速启动调查工作,责成景区管理公司退还吕先生支付票款并诚恳道歉,同时将依法依纪依规对相关人员严肃处理。
1月29日,吕先生向记者出示的西安12345市民热线服务平台的诉求回告显示,根据《西安旅游条例》第四十四条第二款、第七十四条第二款,周至县文化和旅游体育局已于2026年1月20日向景区管理公司下达行政处罚事先告知书,按照相关条例进行行政处罚。此外,景区管理公司已对景区现场优惠政策公示牌进行整改完善。
来源 极目新闻
编辑 郑哲豪 审核 蒋波 陈洁
本文标题:西安一男子无偿献血2.2万毫升却被景区告知不免票,最新进展:已收到50元退款,景区管理方受行政处罚,并对优惠政策公示牌进行整改完善
本文链接:http://www.gzlysc.com/falv/4279.html
声明:本站所有文章资源内容,如无特殊说明或标注,均为采集网络资源。如若本站内容侵犯了原著者的合法权益,可联系本站删除。
