由内而外更年轻:科学抗衰的全维度干货指南
科学抗衰不踩坑:30 + 也能越活越年轻,这些日常习惯比医美管用
身边很多朋友一到 30 + 就开始焦虑:明明护肤品越买越贵,却还是挡不住皮肤暗沉、皱纹冒出来;稍微熬个夜,第二天就累得缓不过来;爬两层楼梯就喘,体态也越来越垮…… 其实真不用这么慌,我观察过身边那些 “显年轻” 的人,不是靠滤镜也不是靠医美,而是把抗衰融入了日常 —— 吃对饭、动对路、睡好觉,比啥都管用。
国际衰老研究期刊《Aging Cell》2025 年有个数据挺实在:80% 的衰老不是基因决定的,而是能靠生活方式调回来的。很多人觉得 “显老” 是年龄到了,其实是踩了抗衰的坑,忽略了细胞修复、代谢调节这些核心事儿。今天就把我自己亲测有效,还有医生朋友推荐的抗衰方法分享给大家,都是普通人能轻松坚持的干货,没有复杂步骤。
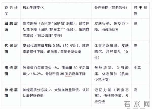
一、先搞懂:为啥有的人 30 + 还显嫩?关键是 4 个地方没 “垮”咱们常说 “某人看起来比实际年龄小”,不是单看脸,而是身体由内而外的状态。我总结了下,那些显年轻的人,这 4 个维度都没出问题:
1. 细胞没 “偷懒”
细胞里有个叫 “端粒” 的东西,就像鞋带末端的塑料套,保护着染色体。年纪大了或者熬夜多了,端粒会变短,细胞修复能力就下降 —— 这就是为啥有的人稍微累点就长皱纹、免疫力差。但靠吃对营养、睡好觉,能让细胞 “干活更给力”,端粒磨损也会变慢。
2. 代谢没 “减速”30 岁后基础代谢会慢慢降,这是正常的,但如果不注意,降得太快就容易堆肉、皮肤暗沉。我身边有个朋友,35 岁还保持着 25 岁的体重,秘诀就是每天吃够蛋白质,每周动 3 次,代谢没掉下来,整个人就很有活力。
3. 肌肉没 “流失”别觉得肌肉是男生的事儿!女生 30 岁后每年会掉 1%-2% 的肌肉,肌肉少了,皮肤就没支撑,容易松弛,体态也会垮(比如圆肩驼背)。所以抗衰一定要练肌肉,不是要练出马甲线,而是让肌肉量维持住,整个人看起来紧致。
4. 情绪没 “内耗”长期焦虑、emo 真的会让人老得快!我之前有段时间工作压力大,每天失眠,不到半年就发现眼角细纹多了,脸色也蜡黄。后来调整心态,每天花 10 分钟冥想,慢慢就缓过来了 —— 情绪稳定了,皮质醇降下来,皮肤和精神状态都会变好。
中国科学院衰老研究中心的朋友说,这 4 个维度里,细胞和代谢最容易通过日常调整改善,只要找对方法,细胞修复效率能提升 30%,代谢能年轻 5-8 岁,完全不用靠医美 “硬撑”。
二、饮食抗衰:我亲测 3 个月的 “年轻食谱”,吃对比吃贵重要 10 倍我之前踩过很多坑,买过几千块的燕窝、胶原蛋白肽,结果皮肤没变好,还因为没吃对主食,越吃越胖。后来听北京协和医院于康医生说,“食补才是核心,保健品都是补充,没蛋白质做基础,再贵的胶原蛋白也没用”,才开始调整饮食,3 个月后皮肤亮了,体重也稳定了。
1. 每天必吃的 3 类 “抗衰食物”,具体怎么吃(附我的日常搭配)
我之前一直觉得运动抗衰就是跑步,跑了半年,体重没降多少,还因为肌肉流失,看起来有点干瘪。后来上海体育大学的王雪强教授告诉我,“30 + 后光做有氧没用,必须加抗阻训练,肌肉量上去了,才会显年轻紧致”,我调整了运动计划,半年后体态明显变好,穿衣服也好看了。
1. 3 类运动组合着练,每周这么安排(新手也能坚持)
另外,运动后 30 分钟内一定要补充蛋白质,比如喝 1 杯牛奶 + 1 个鸡蛋,肌肉修复得快,效果也更好。
四、作息抗衰:我坚持了 1 年 23 点前睡,熬夜后也能快速恢复“睡够 8 小时就够了” 是我之前的误区,后来才知道,真正的抗衰睡眠,关键是 “睡对时间”。23:00-3:00 是细胞修复、肝脏代谢的黄金时段,错过这个时间,睡再久也补不回来。我坚持 1 年 23 点前睡,现在就算偶尔熬夜,第二天也能快速恢复,不像以前那样累得没精神。
1. 3 个小技巧,帮你睡好 “抗衰觉”除了晚上睡觉,白天的短暂休息也能帮身体恢复活力。我现在每天午间小憩 20 分钟,定好闹钟,别超过 1 小时,否则醒后更累;工作 1 小时就起身活动 5 分钟,做个颈肩拉伸,促进血液循环,别久坐不动。
五、心态与社交:情绪稳定 + 多社交,比护肤品更 “冻龄”我之前工作压力大,长期焦虑,每天失眠,不到半年就老了好几岁。后来看心理学研究才知道,长期负面情绪会让皮质醇升高,加速胶原蛋白流失,比年龄增长更易显老。这两年我调整了心态,多社交,整个人的精神状态好了很多,看起来也更年轻。
1. 3 个 “情绪调节法”,帮你减少内耗《Cell》杂志有个研究说,长期孤独的人,老得更快,认知功能衰退也快。我现在每周都会和朋友约 1 次散步、喝杯咖啡,偶尔参加读书会、瑜伽课,不仅心情好,还能学到新知识,大脑也不会 “生锈”。不用刻意交很多朋友,有几个聊得来的,经常见面就够了。
六、4 个 “伪抗衰” 误区,我踩过 3 个,你别再中招了我从 35 岁开始抗衰,一开始总想快点看到效果,买了很多保健品、报了高强度运动班,结果不仅没效果,还累得不行。后来才明白,抗衰不是追求 “逆龄”,而是让身体机能更健康,35 岁有 35 岁的活力,40 岁有 40 岁的优雅。
现在我把抗衰融入了日常:每天 23 点前睡,吃够蛋白质和深色蔬果,每周练 2 次抗阻 + 3 次快走,偶尔和朋友约着玩。坚持了 1 年,身边人都说我看起来比实际年龄小 5 岁,其实我只是把 “好好生活” 当成了习惯。
不用一下子改变所有事情,每周调整 1-2 个小细节:比如第一周先固定 23 点前睡,第二周加入 3 次快走,第三周每天吃够 500g 深色蔬果。坚持 3 个月,你会发现自己精力变足了、皮肤变亮了、体态变好了 —— 这些都是身体 “变年轻” 的信号。
年轻从来不是年龄数字,而是一种 “好好爱自己” 的状态。从今天开始,把抗衰融入日常,你会比同龄人更显活力。
免责声明本文内容仅为健康科普,不能替代专业医疗诊断与治疗方案。文中提到的饮食建议、运动方法等,都是我个人的经验分享,大家要根据自己的体质调整,要是有过敏或不舒服的地方,赶紧停下来。如果短期内出现皱纹骤增、体力急剧下降这些情况,建议去正规医院看看,别耽误了。文中引用的研究数据和专家观点,只是给大家做参考,不构成用药或治疗建议哦。
本文标题:由内而外更年轻:科学抗衰的全维度干货指南
本文链接:http://www.hniuzsjy.cn/yule/10654.html
声明:本站所有文章资源内容,如无特殊说明或标注,均为采集网络资源。如若本站内容侵犯了原著者的合法权益,可联系本站删除。
